1、服务的对象和范围:
服务对象:在校教职工
服务范围:包括二级单位主页,即各院系、机关各部处主页;学校科研机构主页,即国家或教育部重点实验室、研究所、课题组等主页建设。
2、办理说明:
(1)申请人请先仔细阅读《复旦大学网站群管理平台服务条款》(点击查看详情);
(2)如有网站建设的问题,可向信息办(电话021-65643208)咨询网站建设的可行性;
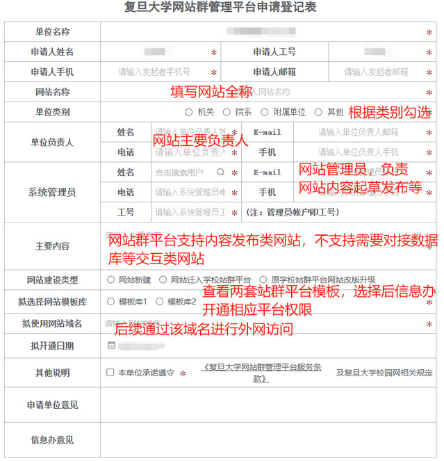
(3)二级单位如果需要迁入复旦大学网站群平台,申请人登录复旦大学网上办事服务大厅(eHall),搜索“二级网站建设”服务进行申请,填写注意事项:“单位负责人”一栏请填写申请单位的网站负责人姓名及联系方式,负责确认网址建设方案,审查信息发布内容;“系统管理员”一栏请填写该网站的站点管理员姓名及联系方式,负责网站信息内容发布。
(4)网上办理流程:填写表单à申请单位负责人审批à信息办开通网站建设权限à结束。

Copyright © 2021 星空游戏app安卓版权所有 管理员E-mail: xxb@fudan.edu.cn 用户服务E-mail: urp@fudan.edu.cn
地址:上海市杨浦区邯郸路220号| 邮编:200433 | 电话:021-65642222
